beat365正版唯一官网
学院首页
学院概况
学院简介
发展历程
学院领导
历任领导
院士专家
机构设置
机电工程系
过程装备与控制工程系
材料科学与工程系
工程力学系
工业设计系
实验中心
工程实训与创新中心
节能中心
学院办公室
学生工作组
人才培养
本科生培养
研究生培养
教学研究
教学成果
精品课件
一流课程
创新创业
学科建设
重点专业
重点学科
重点研究平台
学位点
师资力量
知名学者
师资队伍
科学研究
科研方向
科研成果
科研团队
产品推介
学院党建
党建动态
专题学习
网上党校
理论园地
典型宣传
学生工作
规章制度
学生活动
学习园地
学子楷模
校友天地
校友天地
校友活动
学校主页
学院首页
>
学院党建
>
党建动态
>
正文
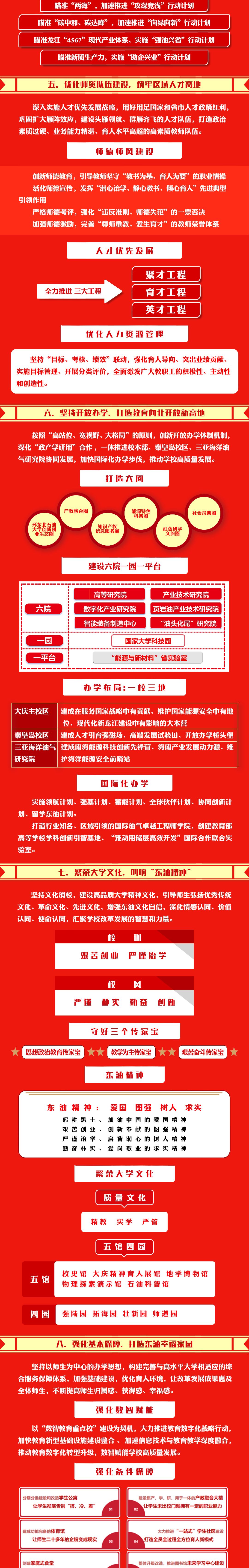
一图读懂beat365正版唯一官网第二次党代会报告
来源:beat365正版唯一官网 时间:2025/01/02 点击数:
上一篇:
beat365正版唯一官网召开党委领导班子2024年度民主生活会
下一篇:
中国共产党beat365正版唯一官网第二次代表大会胜利闭幕
版权所有©beat·365(中国)-唯一官方网站
通讯地址:黑龙江省大庆市高新技术产业开发区学府街99号